欢迎访问兰州法院网,今天是 2026年04月27日 星期一
最高人民法院
|
甘肃法院网
兰州法院网
关注:
网站首页
机构设置
院情简介
领导简介
新闻资讯
要闻
中院新闻
基层动态
公告通知
开庭公告
网站通知
兰法审判
党建引领
先进典型
法院文化
公众互动
院长信箱
代表沟通
举报中心
开庭公告
当前位置:
首页
»
开庭公告
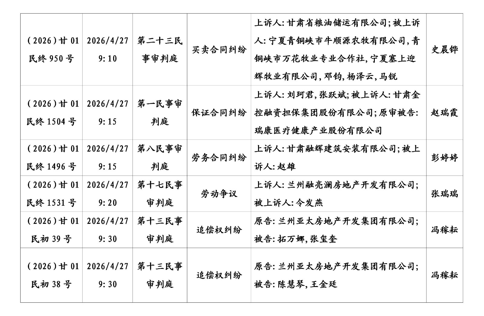
兰州市中级人民法院公告(4月27日开庭)
来源:兰州中院审管办 责任编辑:王晶 发布时间:2026-04-26 阅读次数:
字号:
A
A
颜色:
打印本页
|
返回顶部
相关推荐
• 兰州市中级人民法院公告(4月30日开庭)
• 兰州市中级人民法院公告(4月29日开庭)
• 兰州市中级人民法院公告(4月28日开庭)
• 兰州市中级人民法院公告(4月27日开庭)
• 兰州市中级人民法院公告(4月24日开庭)
• 兰州市中级人民法院公告(4月23日开庭)
图文推荐